IOT Patient Health Monitoring Project

Monitoring your beloved ones becomes a difficult task in the modern day life. Keeping track of the health status of the your patient at home is a difficult task. Specially old age patients should be periodically monitored and their loved ones need to be informed about their health status from time to time while at work. So we propose an innovative system that automated this task with ease. Our system puts forward a smart patient health tracking system that uses Sensors to track patient health and uses internet to inform their loved ones in case of any issues. Our system uses temperature as well as heartbeat sensing to keep track of patient health. The sensors are connected to a microcontroller to track the status which is in turn interfaced to an lcd display as well as wifi connection in order to transmit alerts. If system detects any abrupt changes in patient heartbeat or body temperature, the system automatically alerts the user about the patients status over IOT and also shows details of heartbeat and temperature of patient live over the internet. Thus IOT based patient health tracking system effectively uses internet to monitor patient health stats and save lives on time.

  • Hardware Specifications
  •  
  • Atmega Microcontroller
  •  
  • ESP8266 Wifi Module
  •  
  • Heartbeat Sensor
  •  
  • Temperature Sensor
  •  
  • LCD Display
  •  
  • Resistors
  •  
  • Capacitors
  •  
  • Transistors
  •  
  • Cables and Connectors
  •  
  • Diodes
  •  
  • PCB and Breadboards
  •  
  • LED
  •  
  • Transformer/Adapter
  •  
  • Push Buttons
  •  
  • Switch
  •  
  • IC
  •  
  • IC Sockets
  •  
  • Software Specifications
  •  
  • Arduino Compiler
  •  
  • MC Programming Language: C
  •  
  • IOTGecko

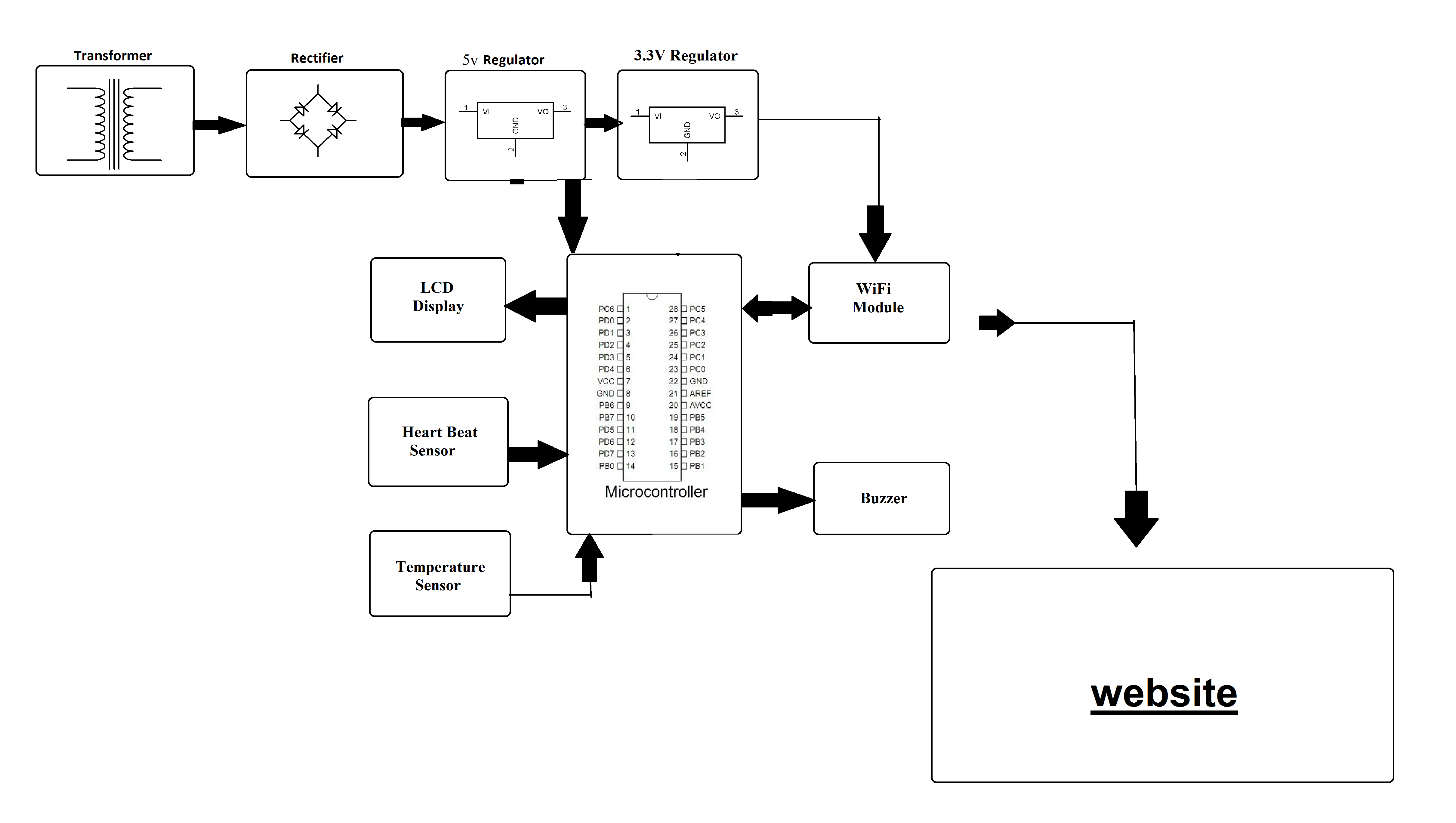
Block Diagram

,/center>